11月5日上午,历时5天的桃源县第一中学第七十一届田径运动会圆满落幕。学校领导班子及全体在家的行政干部出席闭幕式,学校党委副书记、校长黄辉主持仪式。
总裁判长严向宇宣布了本届运动会的比赛成绩,学校学生科科长周金满宣布了获得“体育道德风尚奖”的班级名单。大会给获奖的学生团体及优秀裁判员颁奖。
学校党委委员、副校长方煜为本次运动会致闭幕词。他首先向在比赛中取得优异成绩的集体和个人表示热烈的祝贺,向辛勤工作的裁判员、工作人员和志愿者表示衷心的感谢。他指出本届运动会是一堂生动的素质教育实践课。赛场上无处不在的拼搏身影与团队协作,完美地展现了体育精神与团队力量,让“无体育不教育”的理念深入人心。更让我们清晰地看到了体育在塑造人格、凝聚力量方面的独特价值。他希望全体师生能将这份从赛场上汲取的激情与能量,转化为刻苦求学、踏实工作的不竭动力,将体育精神延续到今后的学习和工作中去,为实现桃源一中的高品质发展做出新的贡献,为中华民族伟大复兴贡献力量。
学校党委书记刘宏清宣布,桃源县第一中学第七十一届田径运动会闭幕。
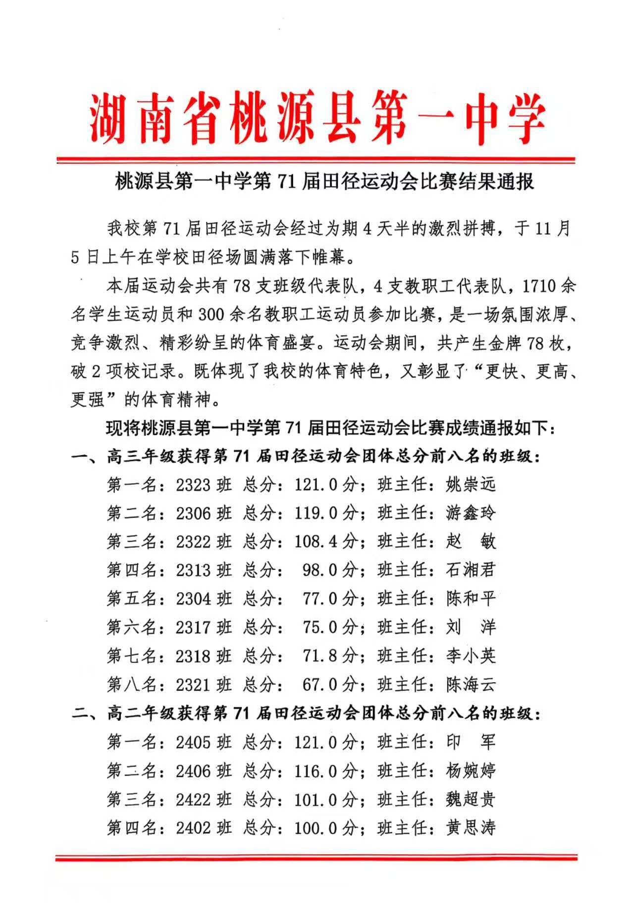
附:桃源县第一中学第七十一届田径运动会比赛结果


图/文 肖淑兰
一审:单湘华
二审:冯国华 郭卫平
三审:刘宏清